Application Case | Honor Watch 4 Pro Integrates Maxic’s Wireless Charging IC MT5706
-
Release Date2024-03-04
-
Page View4513 times
In October 2023, Honor launched its newest smart wearable, Honor Watch 4 Pro, during the product launch event. This innovative device combines classic mechanical design elements with cutting-edge smart technology, delivering an exceptional wrist-worn experience.
The charging method of Honor Watch 4 Pro has been upgraded, except supporting Magsafe charging dock, it can also be charged by devices with reversing charging function, such as smartphones, tablets, etc., greatly enhancing convenience. The device adopts Maxic’s MT5706 to realize wireless charging.

* The figure is got from Honor official mall, if there is infringement, notice to delete
Introduction to MT5706:
MT5706 is a wireless charging receiver with 15W power delivery, which is compatible with WPC Qi 1.3 protocol and supports a variety of proprietary protocols. It adopts a 32-bit M0 processor, 8KB SRAM, and 32KB MTP, supports MPP and high-frequency applications up to 2MHz, and is packaged with ultra-small size, enabling the realization of various customized requirements
Features:
Supports 15W forward and 5W reverse charging
Available in ultra-compact 2.1mm×3.3mm, 5×8 WLCSP package
Supports MPP
Supports high frequency up to 2MHz
Utilizes 32-bit M0 processor, with 8KB SRAM and 32KB MTP
Integrates 12-bit A/D Converter
Compatible with WPC Qi 1.3 protocol, and supports various proprietary protocols
Adopts half-bridge/double-voltage startup, self-adaptive to coil inductance
Embedded with protection features, such as
? over-voltage protection (OVP),
? over-current protection (OCP),
? short-circuit protection (SCP),
? over-temperature protection (OTP), and so on

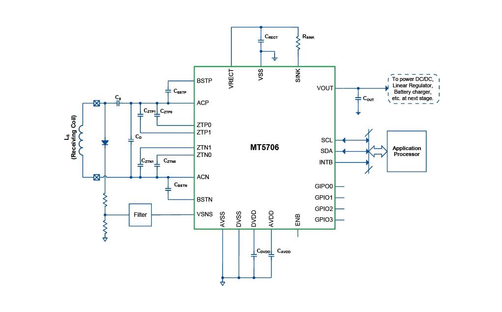
MT5706 Typical Application Circuit
Solution Overview:
Maxic’s MT5706+MT5806 is a high cost-effective 15W “All-in-One RTx/Tx” wireless charging solution that is compatible with the WPC Qi 1.3 protocol.The solution has the advantage of compact and low cost. It meets EPP 15W market demand, supports high accuracy Q-factor detection, integrates numerous hardware protections, and supports wireless charging with small inductance coil or high frequency, enabling the realization of terminal products’ fast charging and diversified customization.

15W All-in-One RTX/TX Solution
This solution is applicable to medium and low-power consumer electronic products, such as smartphones, tablets, wearable devices, smart accessories, electric toothbrushes, power banks, and car mounts.
Solution Advantages
High-Precision Foreign Object Detection for Enhanced Charging Safety
This solution employs Maxic's proprietary Q value detection technology, ensuring accurate detection of Q value variations in Tx coils caused by foreign objects. With a detection accuracy of within 2%, it achieves lower power consumption and more precise foreign object detection, thereby ensuring charging safety.
Full Integration of RTx/Tx for Compact Chip Size
As electronic devices continue to undergo miniaturization, there is an escalating demand for reduced chip dimensions. The downsizing of semiconductor components facilitates enhanced portability, lightweight development, and increased functionality within a confined space. Employing fully integrated RTx/Tx chips, this solution features the MT5706 single-chip measuring a mere 2.1mm×3.3mm in WLCSP 5×8 packaging, and the MT5806 single-chip measuring 3mm×4mm in FCQFN24L packaging. This results in a smaller PCB footprint and higher cost-effectiveness.

Actual photos of MT5806 and MT5706 chip sizes
High Scalability and Strong Customization Capability
Utilizing the ARM Cortex M0 processor, the chipset benefits from a comprehensive and user-friendly development ecosystem and support, along with robust processing capabilities and ample coding space. It enables users to engage in fully autonomous secondary application development and multiple revisions based on dedicated library files, providing customers powerful and self-directed secondary customization development capabilities.
Self-adaptive to Coil Inductance
The solution is self-adaptive to the coil inductance, it can select the coil type according to the actual application scenarios to enhance the compatibility of miniaturization and Intelligentization demands.
Contact us: [email protected]
Recommended News
-
2022-09-14
Grand launch | MT5785: 100W ultra-fast wireless charging and 18W reverse transmission
-
2022-08-05
Core leads new era | Maxic participated the Guangzhou International Lighting Exhibition 2022
-
2022-07-04
Maxic launched a fully integrated ultra-low power optical proximity sensor
-
2022-06-24
Maxic launched a high performance wired fast charging 20W~65W overall solution