Maxic Launches Automotive-grade 3-channel Linear Constant Current LED Driver MTQ6013
-
Release Date2024-06-03
-
Page View4468 times
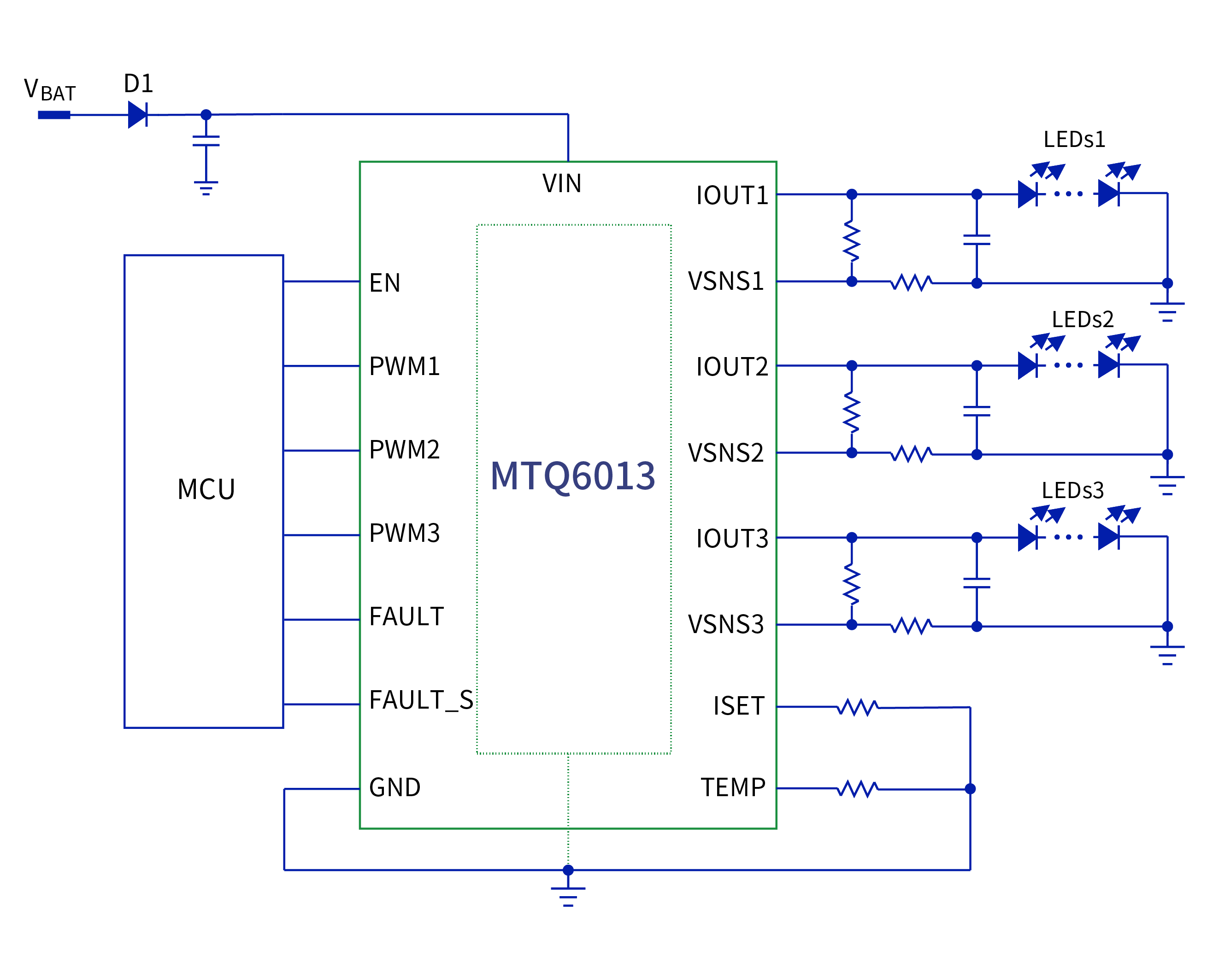
With the development of automotive lighting technology, the automotive lights have evolved from single lighting to intelligent, interactive and safe solution, marking a new trend and demand in the automotive lighting industry. MTQ6013, an automotive-grade 3-channel linear constant current LED driver, which supports PWM dimming and Fault reporting function, has been newly launched by Maxic, which is mainly used in automotive daytime running lights, tail lights, turn signal lights, stop lights, front position lights, and LOGO lights.

MTQ6013 is an automotive-grade 3-channel linear constant current LED driver, whose output current can reach 160mA per channel, and 480mA when three channels are paralleled.
It is compliant with AEC-Q100 standard, supports analog dimming and PWM dimming. In addition, the chip is designed with two fault reporting pins, one for single-LED short circuit and one for open circuit, short circuit, and thermal shutdown failures.
Features
Independent three-channel linear current driver.
Max Current: 160mA@per channel
Max Current: 480mA@three-channel in parallel
Wide input voltage range: 5V~40V
Ultra-low shutdown current: <10μA
Output current accuracy:
±1.5%@per channel
±2.5%@per IC
Low dropout voltage
Max. dropout: 400mV/channel @60mA per channel
Max. dropout: 900mV/channel @150mA per channel
Single channel independent PWM dimming
Output current rise/fall edge control technology, no EMI issues
Accommodates a slow input-voltage dv/dt (0.5V/min)
Provides comprehensive protection and fault reporting functions
Compliant with AEC-Q100 standard


Technology Highlights
Comprehensive protections and fault reporting functions
MTQ6013 provides complete diagnosis functions to meet automotive-grade requirements. It has two fault pins: FAULT pin and FAULT_S pin. FAULT_S pin is a dedicated fault pin for single-LED short circuit fault and FAULT pin is for general faults, i.e., short circuit, load open, and thermal shutdown, making the chip meet various application requirements.
Designed with Thermal Management Function
When the IC junction temperature exceeds OTR threshold, the output current decreases at a rate of 2%/°C*ISET as the junction temperature rises, as decreases by 50%*ISET, the chip keeps it unchanged. If the junction temperature continuously rises to TSD, the chip stops outputting until it drops below TSD-TSD_HYS (TYP).
Load Open Protection
When the voltage across the channel (VVIN–VIOUT)<VLOP, the chip triggers load open protection.
At this time, when FAULT pin is floating, if the duty cycle of PWM is 100% and the open load lasts for more than 2ms; or single PWM on-time is more than 2ms; or there are seven continuous PMW duty cycles in PWM dimming mode the chip pulls down FAULT pin, keeps the fault channel open and disables the output of other channels.
When FAULT pin turns from low to high level, the non-fault channels resume normal operation; when the fault condition removes, all channels resume normal operation.
In addition, if IOUT pin voltage is close to or greater than the supply voltage on VIN,load open protection may be triggered too.

Output Short Circuit Protection
MTQ6013 detects short circuit by monitoring the voltage of IOUT pins or VSNS pins. In the following two situations, the chip triggers short-circuit protection:
? VVIN>5V&VIOUT<VSCP, FAULT pin is pulled down;
? VVIN>9V and the voltage of corresponding VSNS pin is less than<VVSNS, FAULT_S pin is pulled down.
Fault Condition Diagnosis
FAULT_S pin is a dedicated fault pin for single-LED short circuit failure and FAULT pin is for general faults, i.e., short circuit, load open, and thermal foldback. The dual pins allow maximum flexibility to meet all requirements and application conditions.
FAULT and FAULT_S pins can be connected to an MCU for fault reporting. Both fault pins are open-drain transistors with a weak internal pull-up.
If there is no MCU connected, up to 15 FAULT and FAULT_S pins can be connected together. When one or more ICs have errors, the corresponding fault pin goes low, pulling the connected fault bus down and shutting down all ICs’ output.
Output Current Rising And Dropping Without Overshoot, Excellent EMI Performance
EMC Test Result

*The test results mentioned in this article are obtained under laboratory conditions, the actual products may differ depending on the application environment and batch differences, Maxic Technology reserves the right of final interpretation.
Recommended News
-
2022-09-14
Grand launch | MT5785: 100W ultra-fast wireless charging and 18W reverse transmission
-
2022-08-05
Core leads new era | Maxic participated the Guangzhou International Lighting Exhibition 2022
-
2022-07-04
Maxic launched a fully integrated ultra-low power optical proximity sensor
-
2022-06-24
Maxic launched a high performance wired fast charging 20W~65W overall solution