Maxic released MT5788, a High Integration, High Efficiency 100W WirelessCharging RTx Supporting BPP/EPP/MPP
-
Release Date2024-09-23
-
Page View3339 times
The era of 80W fast charging has arrived with the implementation of the new wireless charging regulation. In early September, the “Interim Regulations on Radio Management of Wireless Charging (Power Transmission) Equipment”, issued by the Ministry of Industry and Information Technology (MIIT) last year, was officially implemented, which broaden the frequency and power limit of wireless charging equipment.
According to the new regulation, the frequency of wireless charging equipment is divided into three ranges: 100kHz - 148.5kHz, 6765kHz - 6795kHz, and 13553kHz - 13567kHz, and the maximum wireless charging power has been increased from 50W to 80W.
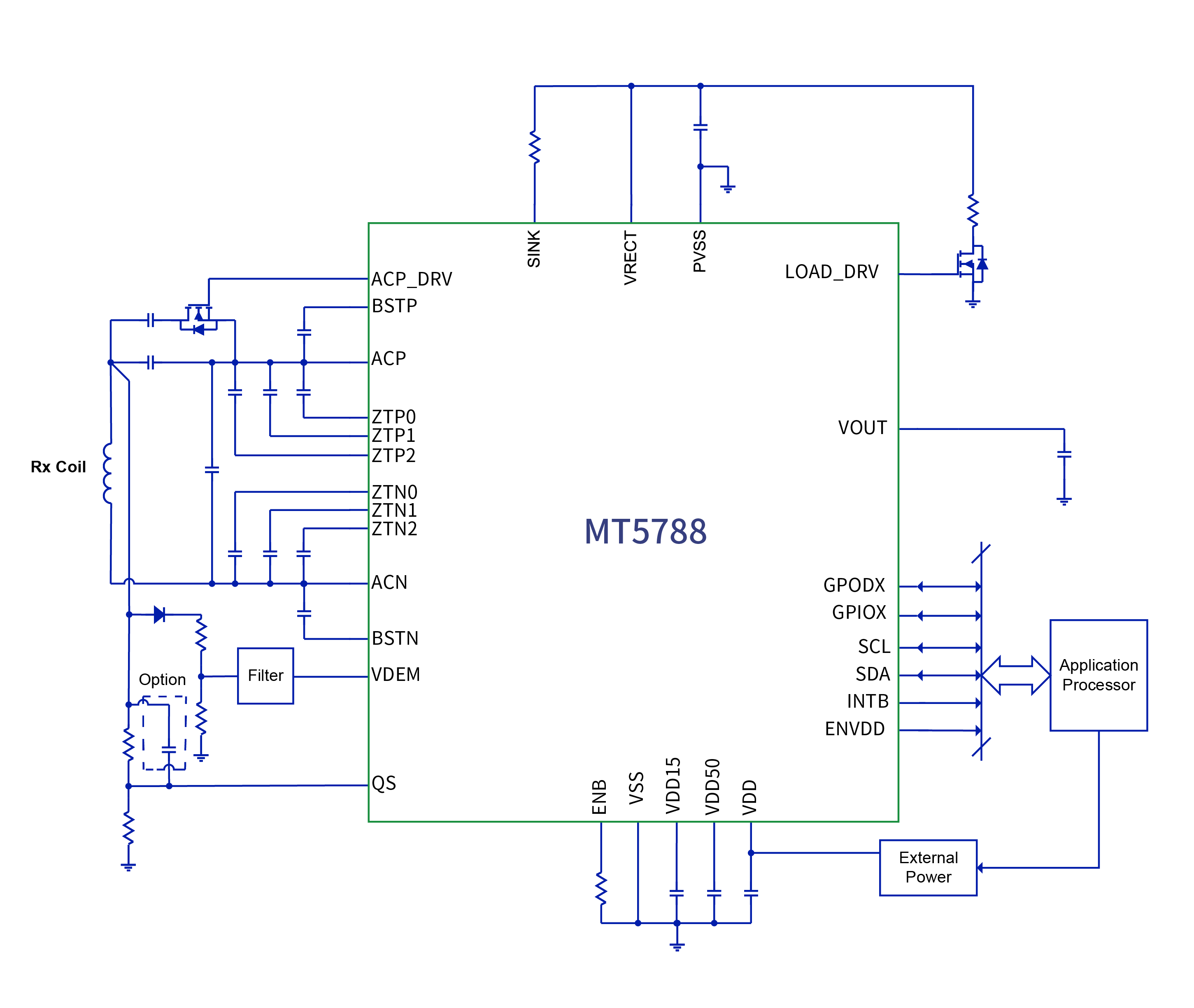
MT5788 is a wireless charging RTx that is compliant with Qi2.0 and supports BPP/EPP/MPP. The chip is designed with 100W power delivery under specific proprietary protocols and 20W reverse charging power, lower than 2% Q-detection accuracy in Tx mode, up to 98.5% AC-DC conversion accuracy, 32 bits ARM Cortex M0 processor and 32KB MTP, various GPIO and I2C interface. Based on new development process, MT5788 is approximate half package size, 3.08mm*4.08mm, of competitive products. The ultra-small package greatly decreases the BOM size, realizing compact design for smartphones, power banks, PADs and so on.
Product Features
Power delivery: up to 100W (20V/5A)
Power delivery in Tx mode: up to 20W
Embedded with ARM Cortex M0 processor with 6KB SRAM and 32KB MTP
AC-DC coversion efficiency: up to 98.5%
current-voltage accuracy: <1%
Supports applications with low inductance coil
Dual-channel ASK demodulation for reverse charging
Q-value detection accuracy in Tx mode: <2%
Designed with various protections, such as OVP/OCP/OTP

Technology Highlights
High power: up to 100W power delivery
By utilizing electromagnetic coupling technique for BPP/EPP/MPP, MT5788 is capable of delivering power of 100W under specific proprietary protocols and 20W in Tx mode, and has programmable output voltage.

High efficiency: up to 98.5% AC-DC conversion efficiency
Thanks to the optimized self-adaptive full-bridge synchronous rectifier technology, the chip has ultra-low bias current and MOS with very small Rdson, allowing the chip to achieve up to 98.5% AC-DC conversion accuracy.
High integration: 3.08mm*4.08mm package size
MT5788 incorporates all necessary components for wireless charging receiver, except a few external passive components.
The compact size of 3.08mm * 4.08mm allows for smaller PCB footprints, facilitating more compact and aesthetically pleasing designs, which is also more convenient for waterproof and dustproof applications.

With the increase in wireless charging power limits, it is becoming the preferred choice for more users. MT5788's 20W reverse charging capability allows smartphones to function as wireless power banks, achieving true interconnectivity and resource sharing, greatly expanding the application scenarios of smartphones, providing users an enhanced experience.
*The test results mentioned in this article were obtained under laboratory conditions. Actual products may vary depending on the application environment and batch differences, Maxic reserves the right of final interpretation.
Recommended News
-
2022-09-14
Grand launch | MT5785: 100W ultra-fast wireless charging and 18W reverse transmission
-
2022-08-05
Core leads new era | Maxic participated the Guangzhou International Lighting Exhibition 2022
-
2022-07-04
Maxic launched a fully integrated ultra-low power optical proximity sensor
-
2022-06-24
Maxic launched a high performance wired fast charging 20W~65W overall solution