Maxic Launches MT5708, A 36w High Integration and High Power RTx
-
Release Date2024-10-30
-
Page View3292 times
Nowadays,smartphones tend to be slim and multi-functional, and the compact chip has also become a research hotspot. For wireless charging chips, high-performance and high-reliability design in a smaller space can effectively reduce the size of the power supply, realize the miniaturization of high-power power supply, provide a high-power solution for wireless charging of smartphones and mobile devices, and achieve the slim and multi-functional design while ensuring users’ experience.
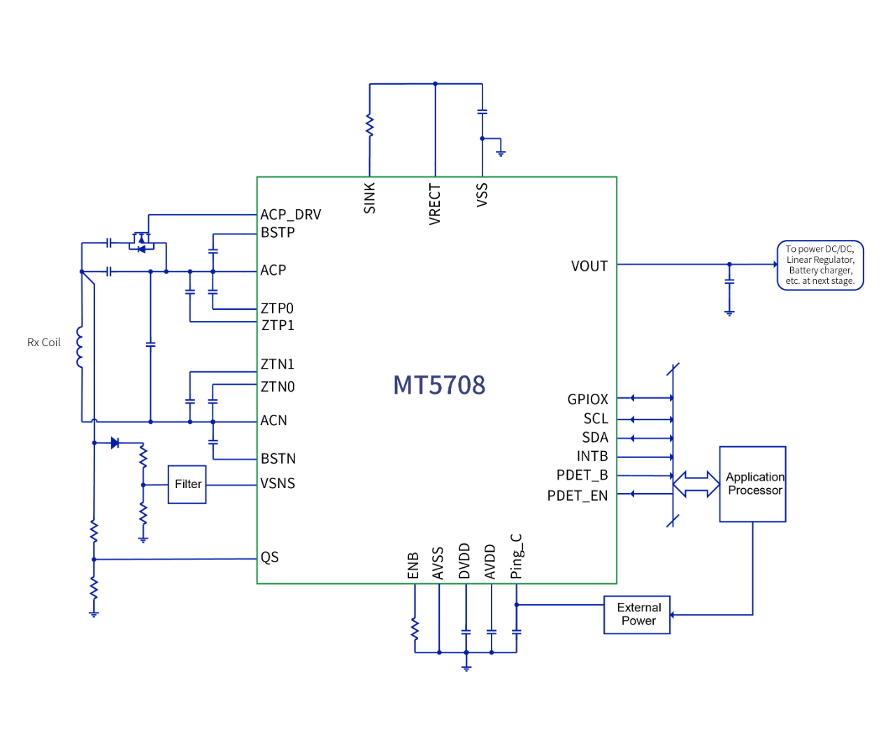
Based on rich experience in power management, Maxic has launched a variety of highly integrated wireless charging solutions to meet the requirements of terminal products. Maxic recently launched its newest wireless charging RTx MT5708, which adopts 2.11mm*3.36mm 40-WLCSP package and supports 36W power delivery and 10W reverse charging.

MT5708, a high integration and high-power RTx which is compliant with Qi 2.0, adopts electromagnetic coupling technology, supporting BPP, EPP and MPP. Based on the new development process, it supports up to 36W wireless charging in specific proprietary protocols and has 2.11mm*3.36mm package size, half of the competitive products, enabling compact and slim design of electronics like smartphones.

MT5708 adopts full-bridge and full synchronous rectifier bridge technology, features up to 97% AC to DC conversion efficiency, and the 32-bit M0 processor and 32KB MTP, rich GPIO and I2C interface making flexible design possible.
Besides, it features 10W power delivery in Tx mode with less than 2% Q-detection accuracy, and applicable in smartphones, power bank, pad, and other electronics.
Features
Power delivery: up to 36W(12V/3A)
Power delivery in Tx mode: up to 10W
Embedded with ARM Cortex M0 processor with 6KB SRAM and 32KB MTP
AC to DC conversion efficiency: up to 97%
Current-voltage accuracy:<1%
Supports applications with low inductance coil
Compliant with Qi 2.0 and supports 85KHz~2MHz operating frequency
GPIO supports 1.8V and 1.2V in/out simultaneously
Dual-channel ASK demodulation for reverse charging
Q-value detection accuracy in Tx mode :<2%
Designed with various protections: OVP, OCP, OTP, SCP, etc

Maxic Full Power Range Wireless Charging Solutions
In wireless charging area, Maxic provides full power range and automotive-grade solutions, which are compliant with Qi 1.3 or Qi 2.0. The products are applicable in various terminal products such as TWS earphones, watches, electric toothbrush, smartphones, PAD, power banks, wireless chargers, automotive electronics and other terminal products.

Recommended News
-
2022-09-14
Grand launch | MT5785: 100W ultra-fast wireless charging and 18W reverse transmission
-
2022-08-05
Core leads new era | Maxic participated the Guangzhou International Lighting Exhibition 2022
-
2022-07-04
Maxic launched a fully integrated ultra-low power optical proximity sensor
-
2022-06-24
Maxic launched a high performance wired fast charging 20W~65W overall solution